新闻中心

当前位置 : 网站首页 > 新闻中心 > 公司公告

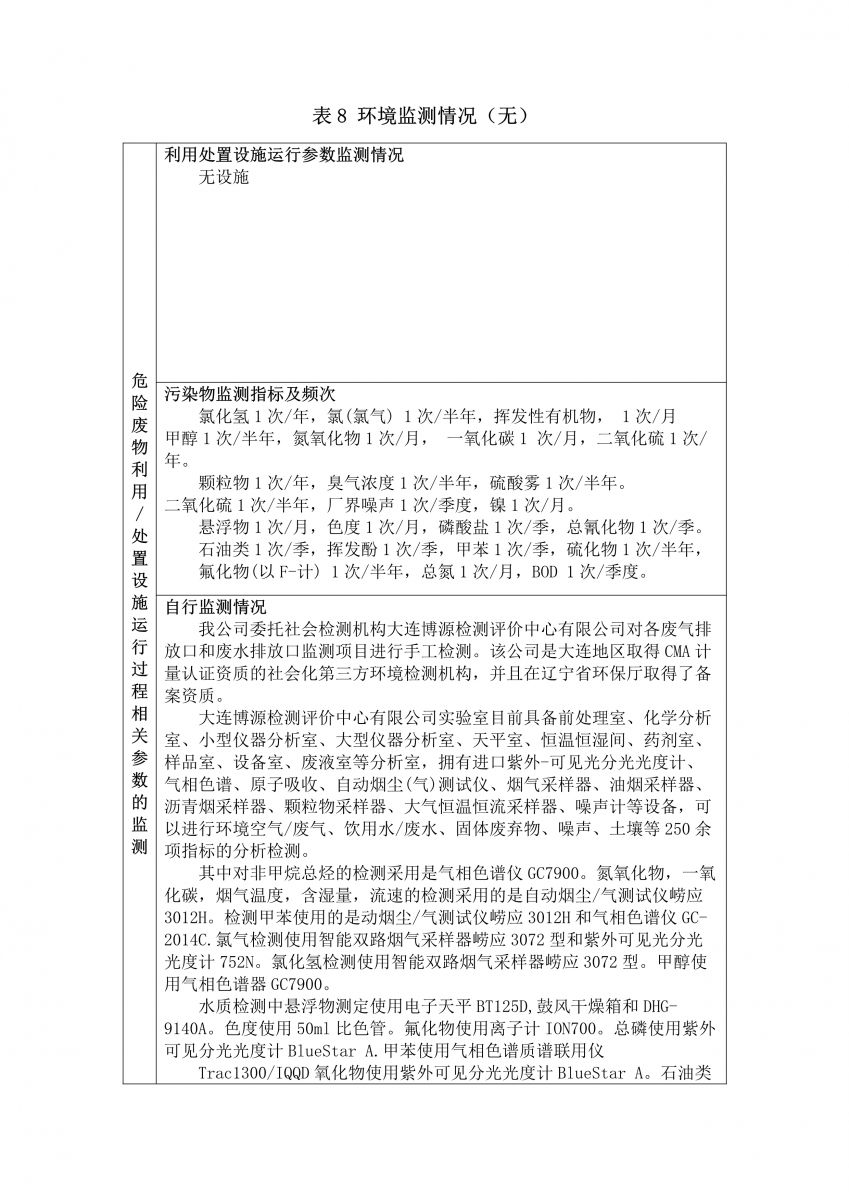
危险废物管理计划

作者: 凯飞化学            发布时间: 2021-12-10

 

大连凯飞化学股份有限公司 版权所有(C)2021 网络支持 中国化工网 全球化工网 生意宝 网盛建站 著作权声明 备案号:辽ICP备17017087号-1

辽公网安备 21021702000553号